澳门金沙娱乐城官网
云南省政府文件
中共云南省委 云南省人民政府关于贯彻落实〈质量强国建设纲要〉的实施意见
2024-08-12
云南省人民政府办公厅关于印发云南省深化质量提升三年行动方案(2023-2025年)的通知
2024-08-12
澳门金沙娱乐城官网 奖励办法
2023-12-14
云南省人民政府办公厅关于印发高新技术产业开发区高质量发展18条措施和高新技术企业加快发展9条措施的通知
2022-12-27
云南省人民政府关于印发云南省生产经营单位 安全生产主体责任规定的通知
2022-11-24
当前位置:
澳门金沙娱乐城官网
>
政府信息公开平台
>
政策文件
>
云南省政府文件
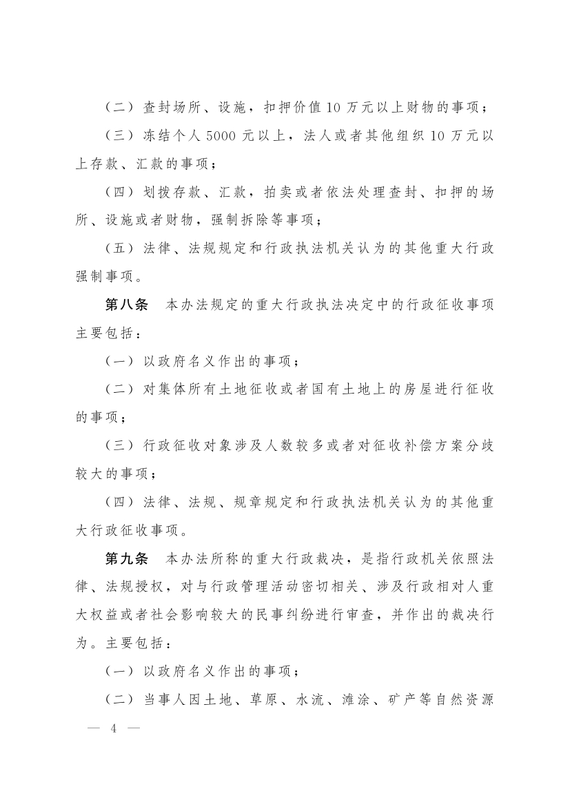
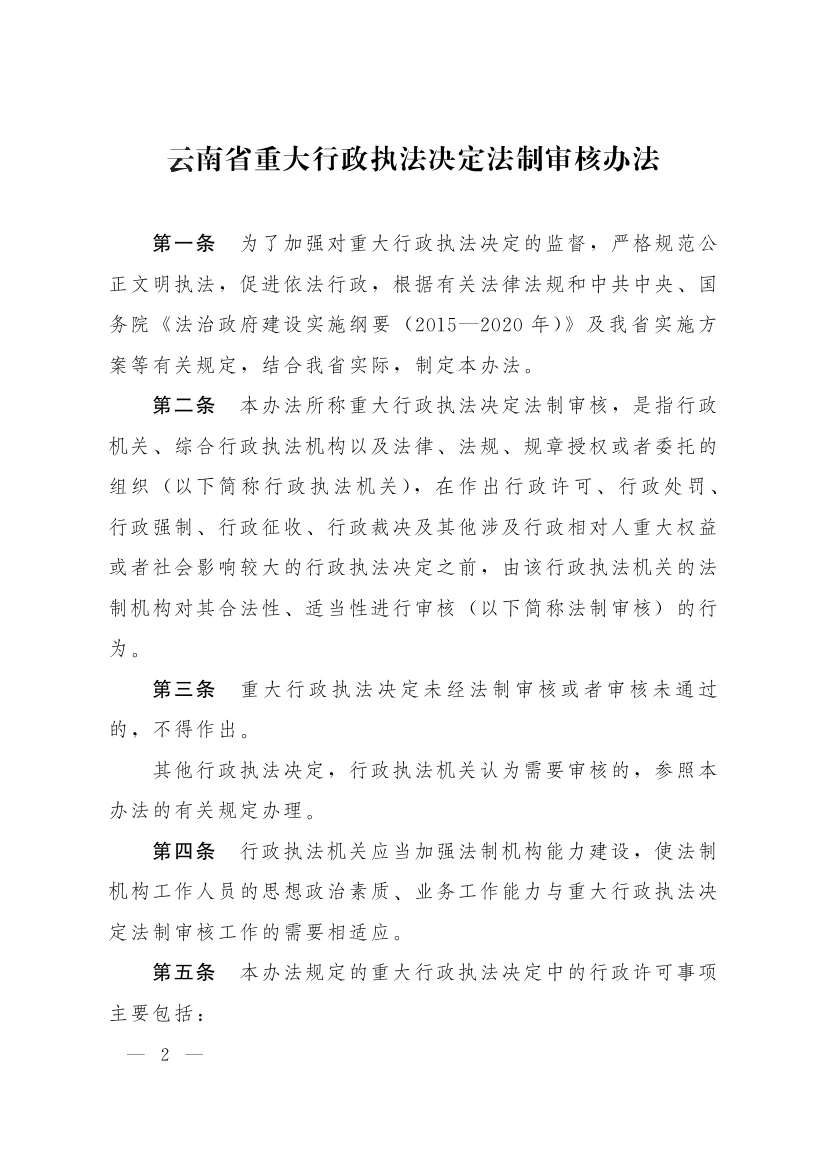
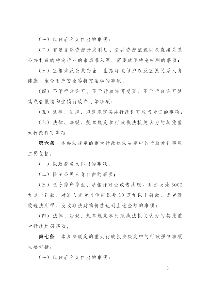
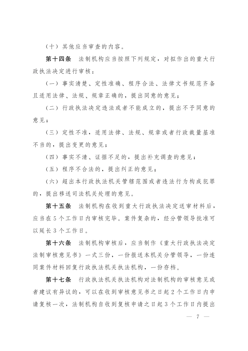
云南省人民政府办公厅关于印发云南省重大行政执法决定法制审核办法的通知
来源:澳门金沙娱乐城官网 2017-04-11 00:00:00 【字体:
大
中
小
】
打印页面
|
分享到:
分享到微信
×
下一篇:
云南省人民政府办公厅关于深入推行科技特派员制度的实施意见
2017-03-21
中文博彩平台
全球最大的博彩平台
博彩平台
2026世界杯投注
正规博彩平台
娱乐城平台
威尼斯人平台
威尼斯人平台
博彩网站
亚洲体育博彩平台
YAYUN亚云体育官方网站
亚云体育